Tạp chí Y Dược học Cần Thơ
Ngày 16/7/2015, Tạp chí Y Dược học Cần Thơ được cấp chỉ số quốc tế: ISSN 2354-1210.
Từ tháng 4/2016, Tạp chí đã được Hội đồng Giáo sư ngành Y đưa vào danh sách các tạp chí khoa học Y học được tính điểm công trình 0-0,5 điểm cho một bài báo đăng.
Năm 2020 Tạp chí Y Dược học Cần Thơ đã được phê duyệt vào danh mục của các Hội đồng Giáo sư ngành Dược học được tính điểm công trình 0-0,5 điểm cho một bài báo đăng.
Tạp chí Y Dược học Cần Thơ ra 12 số/năm, 180-200 trang/số.
Từ tháng 12/2022 Tạp chí Y Dược học Cần Thơ là thành viên của hệ thống Crossref và từ tháng 01/2023 tạp chí thực hiện bình duyệt online kín 2 chiều nhằm tăng tính minh bạch, tin cậy của các công trình nghiên cứu khoa học và đảm bảo tốt nhất chất lượng khoa học của bài viết.
Tôn chỉ, mục đích và phạm vi của tạp chí
Tôn chỉ và mục đích hoạt động của tạp chí: xuất bản nhằm mục đích phổ biến kết quả từ các đề tài nghiên cứu khoa học; giao lưu trao đổi khoa học, chia sẻ kinh nghiệm, học tập, đồng thời cập nhật thông tin khoa học mới trong các lĩnh vực y, sinh, dược học trong và ngoài nước.
Phạm vi của tạp chí: Tạp chí xuất bản được chia thành 3 chuyên mục: (i) Bài báo nghiên cứu khoa học là kết quả công trình nghiên cứu khoa học có giá trị đã được triển khai nghiên cứu, (ii) Bài tổng quan y, sinh, dược học: phục vụ mục tiêu đào tạo liên tục trong lĩnh vực y, sinh, dược học; nhằm hệ thống hóa những kiến thức kinh điển và hiện đại; (iii) Thông tin cập nhật kiến thức mới về y, sinh, dược học trong nước và trên thế giới.
Chính sách truy cập mở
Tạp chí Y Dược học Cần Thơ áp dụng chính sách truy cập mở đối với các bài báo đã xuất bản đến với độc giả, nhằm mở rộng cơ hội tiếp cận các kết quả nghiên cứu chất lượng cao và tăng cường trao đổi kiến thức. Tạp chí đăng tải trực tuyến (miễn phí) toàn văn các bài báo được công bố trên website của Tạp chí (https://tapchi.ctump.edu.vn).
Đạo đức xuất bản
Tạp chí Y Dược học Cần Thơ cam kết tuân thủ đạo đức xuất bản phù hợp với các hướng dẫn và tiêu chuẩn của the Committee on Publication Ethics (COPE), tuân thủ các nguyên tắc của COPE’s Core Practices, Best Practices Guidelines for Journal Editors và Guidelines on Good Publication Practices.
Bản thảo bài báo chỉ được chấp nhận khi được tác giả chịu trách nhiệm chính cam kết các nội dung sau: Các nội dung của bản thảo chưa được đăng tải toàn bộ hoặc một phần ở các tạp chí khác; Tất cả các tác giả đều có đóng góp một cách đáng kể vào quá trình nghiên cứu hoặc chuẩn bị bản thảo và cùng chịu trách nhiệm về các nội dung của bản thảo; Tuân thủ các biện pháp đảm bảo đạo đức nghiên cứu (ví dụ thỏa thuận đồng ý tham gia nghiên cứu).
Cam kết bảo mật
Tạp chí cam kết thực hiện và tuân thủ các quy định của luật và các văn bản hướng dẫn liên quan đến bảo mật thông tin cá nhân trên không gian mạng. Các thông tin mà người dùng (tác giả, độc giả, biên tập viên, người phản biện) nhập vào các biểu mẫu trên Hệ thống Quản lý xuất bản trực tuyến của tạp chí chỉ được sử dụng vào các mục đích đã được tuyên bố rõ ràng và sẽ không được cung cấp cho bất kỳ bên thứ ba nào khác, hay dùng vào bất kỳ mục đích nào khác.
Phí gửi bài
Lệ phí gửi đăng bài: 1.500.000đ/bài báo
Đối với tác giả là cán bộ viên chức thuộc Trường Đại học Y Dược Cần Thơ thì được hỗ trợ 50% lệ phí gửi đăng bài.
Đối với sinh viên thực hiện đề tài nghiên cứu khoa học cấp trường được hỗ trợ 100% lệ phí đăng bài ( Tác giả gửi đính kèm “ Quyết định về việc giao tổ chức thực hiện đề tài nghiên cứu khoa học cấp Trường của sinh viên”).
Hình thức nộp lệ phí:
1. Tiền mặt:
Nộp trực tiếp tại Phòng Tài chính - Kế toán, Trường Đại học Y Dược Cần Thơ, số 179 Nguyễn Văn Cừ, P. An Khánh, Q. Ninh Kiều, thành phố Cần Thơ.
2. Chuyển khoản:
Tên Tài khoản: Trường ĐHYD Cần Thơ, Số TK: 0111000115668, tại ngân hàng Vietcombank chi nhánh Cần Thơ.
Thời gian: Áp dụng từ ngày 01/01/2025.
* Phí gửi bài không được hoàn trả khi bài viết bị từ chối hoặc tác giả xin rút bài viết.
Quy trình phản biện bài báo
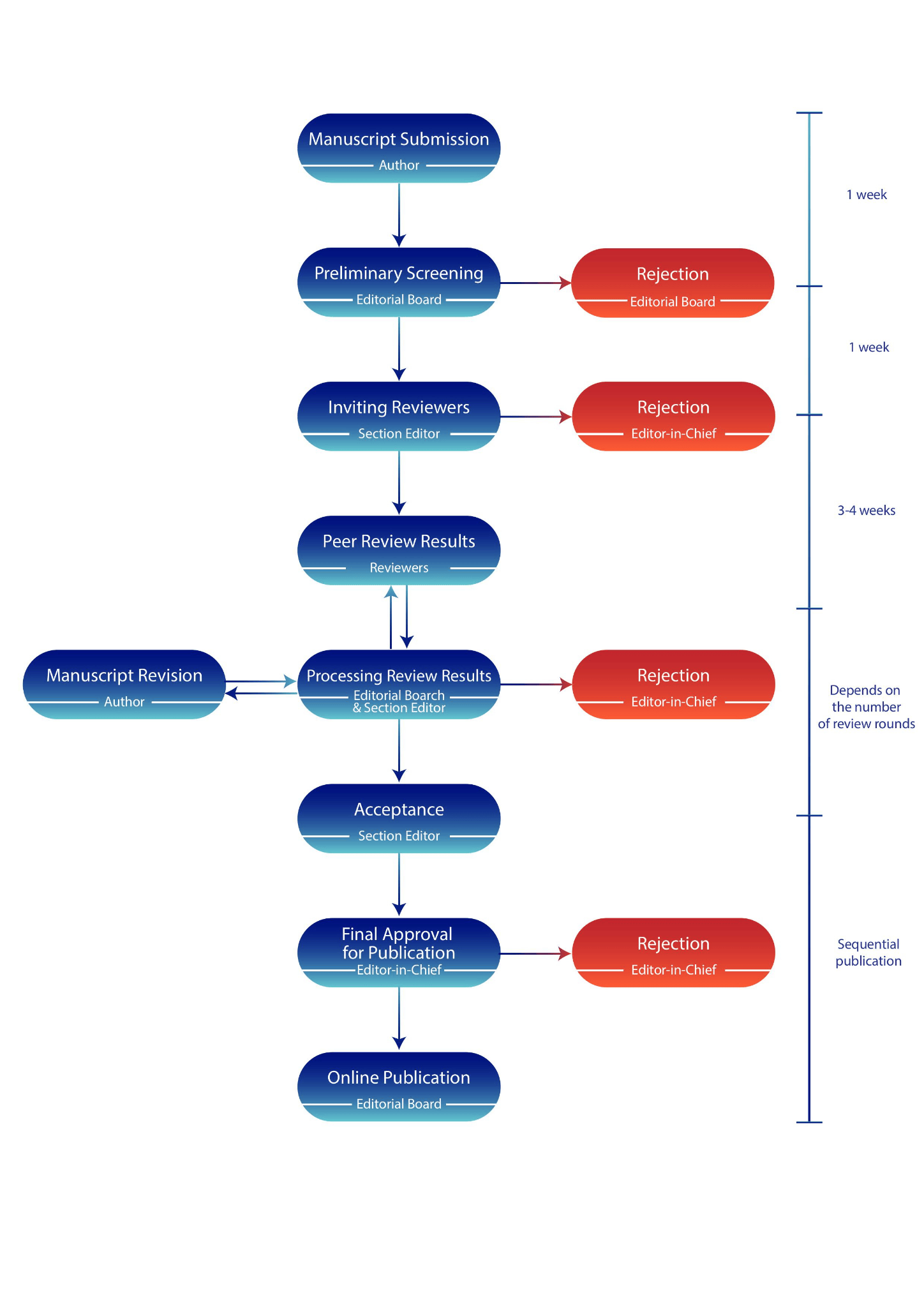
Tạp chí Y Dược học Cần Thơ thực hiện quy trình phản biện kín hai chiều nghiêm ngặt. Danh tính của những người phản biện không được tiết lộ cho các tác giả và ngược lại. Quy trình thẩm định bài báo đăng gồm các bước sau:
Tiếp nhận bản thảo
Tác giả liên hệ gửi bản thảo đến Tạp chí qua hệ thống trực tuyến tại website: https://tapchi.ctump.edu.vn. Hướng dẫn về cách đăng ký, gửi bài và chuẩn bị bản thảo được cung cấp trên website của Tạp chí.
Sàng lọc sơ bộ
Sau khi Tòa soạn nhận được bài báo của tác giả, Ban Thư ký sẽ tiến hành kiểm tra sơ bộ bài báo (các yêu cầu về nội dung và hình thức). Những bài báo không đúng quy cách hoặc có nội dung không phù hợp hoặc vi phạm bản quyền sẽ bị từ chối (Ban Thư ký thông báo phản hồi đến tác giả từ 1-3 tuần). Những bài báo đủ điều kiện, được Ban Thư ký tòa soạn chuyển đến Ban Biên tập có cùng chuyên môn với nội dung bài báo để đề xuất người phản biện. Thời gian kể từ khi Ban Biên tập nhận bài báo đến khi đề xuất người phản biện bài báo từ 1-3 tuần.
Vòng phản biện
1. Ban Thư ký gửi bài và yêu cầu phản biện đến 02 phản biện độc lập.
2. Các phản biện gởi nhận xét cho Ban Thư ký. Thời gian từ khi gửi bài cho phản biện đến khi nhận ý kiến của phản biện từ 4-6 tuần.
Xử ký kết quả phản biện
1. Nếu ý kiến đồng ý cho đăng và không cần chỉnh sửa, Ban Thư ký tiếp tục đăng bài theo qui trình.
2. Nếu ý kiến đồng ý đăng và cần chỉnh sửa, Ban Thư ký sẽ thông tin đến tác giả chỉnh sửa theo yêu cầu của người phản biện. Thời gian chỉnh sửa và gửi lại kéo dài từ 2-3 tuần, từ khi tác giả bài báo nhận được thông tin (Quá trình này có thể lặp lại tối đa 2 lần/1 bài báo). Khi có sự thống nhất, đồng ý của người phản biện; bài báo được tiếp tục đăng theo qui trình.
3. Những bài báo có chất lượng không đạt yêu cầu, cả 2 phản biện không đồng ý cho đăng sẽ bị Tòa soạn từ chối đăng.
Xuất bản
1. Ban Thư ký tổng hợp các bản thảo đã được tác giả hoàn thiện sau thẩm định trình Ban Biên tập xem xét, Tổng Biên tập phê duyệt, quyết định bài đăng theo các tiêu chí: sự phù hợp nội dung với tôn chỉ và mục đích, thể loại bài viết (ưu tiên các bài có bài có nghiên cứu chuyên sâu, hàm lượng khoa học cao), đóng góp mới bài báo, bài báo được ưu tiên đăng trong số gần nhất của Tạp chí theo thứ tự: tính thời sự, chất lượng bài báo và thời gian gửi bài.
2. Ban Biên tập và Ban Thư ký biên tập bản thảo, chế bản, đọc rà soát lỗi.
3. Ban Thư ký có trách nhiệm thông báo cho tác giả bài báo (bằng e-mail) về tình hình phê duyệt bài báo, thời gian, số kỳ, tập xuất bản bài báo theo qui định.
4. Danh sách bài báo theo số Tạp chí được in ấn và phát hành trong năm định kỳ được công bố chính thức trên website: https://tapchi.ctump.edu.vn

Số mới nhất
Xem tất cả các sốSố 89 (2025)